『Perplexityはブロックされたサイトを「ステルスクローリング」している…』
Perplexityはブロックされたサイトを「ステルスクローリング」している──Cloudflareが告発
https://www.itmedia.co.jp/news/articles/2508/05/news055.html
(画像)
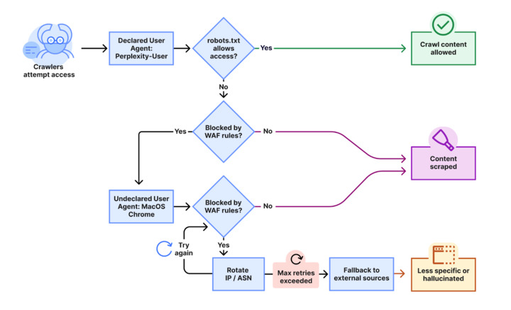
「PerplexityのクローラーがWebサイトにアクセスしようとするフローチャート」
Perplexity is using stealth, undeclared crawlers to evade website no-crawl directives
https://blog.cloudflare.com/perplexity-is-using-stealth-undeclared-crawlers-to-evade-website-no-crawl-directives/
0 件のコメント
コメントはまだありません。
コメントするには、ログインまたはメンバー登録(無料)が必要です。


